IT咨询顾问的关键抓手-DeepSeek+企业架构-快速的熟悉和洞察一个新的行业

星夢妙者
发布: 2025-08-03 13:12:11
原创
296人浏览过

hello, 大家好,我是人月聊it。

今天这篇文章我想重点讲下如何通过DeepSeek辅助来进行系统化的新知识学习,包括快速的切入一个新行业和新领域。

在前面的文章分享我将重心放在了AI工具方面的使用上面,但是实际AI更大的用处是辅助你学习,辅助你快速的切入一个新领域。构建你自己的学习,实践和复盘的持续迭代闭环体系。

1.构建知识地图+学习路线规划

在讲我后面复杂的案例输出前,我先讲一个比较通用化的适合每一个人的基于AI辅助学习的思路和方法。简单来讲分为三个关键点。其一是构建领域知识地图;其二是交代你现在的水平,其三是指定目标后让AI辅助规划学习路线和学习计划。

简单来说就是如果你不知道你要到哪里去,给你一张地图也没有用。如果我不知道你原来在哪里,我也无法给你确切的路线。那一个程序员想要系统学习微服务架构设计和开发的知识来举例。

首先,让AI输出该领域的知识体系结构,参考提示如下:请帮我系统化的总结下微服务架构的知识体系结构,细化到三级子目录,同时以Markdown源代码文件方式输出。

在输出了MarkDown格式的代码后,我们很容易结合其它在线作图工具将其转化为思维导图的呈现方式如下:

IT咨询顾问的关键抓手-DeepSeek+企业架构-快速的熟悉和洞察一个新的行业图片

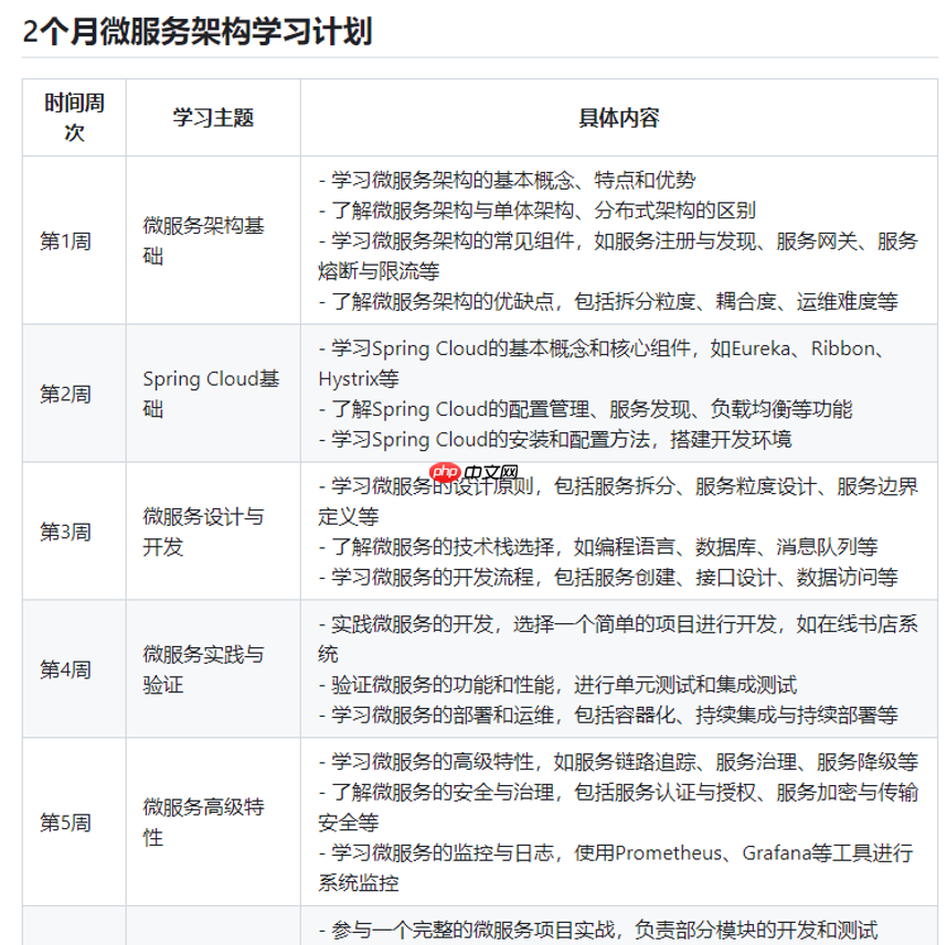
其次,让AI详细制定具体的学习计划。提示语如下:我现在有3年的java开发经验,熟悉java编程语言,原来采用jquery+springmvc进行系统开发。我现在想详细学习和掌握微服务架构设计和开发。请帮我制定详细的学习计划和路线。按2个月时间制定,细化到每周的工作,以表格方面输出。包括时间周次,学习主题,具体内容。注意要体现学习实践中的实操和验证。

注意在这里的提示语一定要体现目标+约束+背景三个方面的核心内容。方便AI输出理解你当前能力,适配你的学习计划,类似如下:

IT咨询顾问的关键抓手-DeepSeek+企业架构-快速的熟悉和洞察一个新的行业图片

这个计划可以做到足够细。前面是每周计划,在当周你还可以让AI进一步拆分到每天的学习计划。同时不仅仅是学习,还可以让AI辅导你实践和练手,完成后再对你进行测试和考察。以形成一个完整的闭环。

AI就是一个私人老师,而且足够的有耐心。只要你把你个人历史背景知识说的足够细,那么AI给你的学习计划就越有针对性。

还有一点我不知道大家注意到没有。就是在让AI辅导你学习的时候,AI工具会根据和你的交互,你提出的问题难易程度,自动的了解你当前的水平,并改进后面的学习建议。只要你和AI沟通交互的越多,那么AI就越了解你,AI这种强大的因人而异的自适应调整能力才是最重要的。

2.学习-从观察者到洞察者

对于IT咨询顾问,大家估计都经常面临一个问题,就是虽然有多年的业务或技术积累。但是当进入到新行业的咨询的时候, 前期仍然需要花大量时间熟悉新行业。或者说甲方客户认可你的技术经验,但是你很难跟客户谈到一起,客户认为你不懂他们所在的行业。

波特的企业价值链理论从来没有变过,但是真正落地到不同的行业实践,仍然有大量的行业特质和差异化因素。即使都是制作行业还是离散制造和流程制造的大区分。哪怕都是离散制造,做B端企业装备制造的和快消品手机制造的又有千差万别。

所以现在的问题是,我懂通用的业务流程框架,价值链,业务模型,供应链,产品研发和市场营销。但是我应该如何快速的去了解一个新的行业。要做到这点,不仅仅是AI辅助学习,而是在这里引入一个关键就是企业架构模型和思想。

简单来说企业架构就是一个企业涉及到业务,流程,组织,IT的高度浓缩模型。你了解了某一个行业或企业的企业架构模型,你基本就了解了这个行业最核心的商业运行逻辑。

而企业架构的核心逻辑又在哪里呢?

在我谈《禅和摩托车的维修艺术》这本书的时候经常就谈到,在对世界的理解中存在两类人。一类是浪漫派,一类是古典派。浪漫派更像是一个观察者,更多是在意外在的感受,驱动的是右脑思维;而古典派更像是一个洞察者,更多是在分析事物内在的运转逻辑,驱动的是左脑思维。

Fliki
Fliki

高效帮用户创建视频,具有文本转语音功能

Fliki 151
查看详情 Fliki

对于任何新知识的学习,要想深入,就必须做洞察者。那么对于一个新行业的熟悉和切入同样的道理。我们的重心并不是这个行业最顶层的价值流图,而是更加希望了解企业从市场需求到价值交付的整个全过程中,究竟经历了内部哪些组织,哪些业务组件,哪些IT系统,同时这些组件之间是如何集成,高度协同的运转,来最终完成价值输出的的目标的。

观察者在意外在行为,洞察者在意内在观察。而对任何一个复杂系统的了解,就是从观察者到洞察者核心思维的转变。

系统外在行为 = 系统内在组件化+组件间关系

当我把上面这个公式真正理解后,你其实就不再是一个简单的浪漫派,而是一个系统思考者。

3.实践-AI+企业架构辅助新行业学习

最后一个部分,我尽量直接给大家呈现DeepSeek最终的一些输出结果。我更多的是写问题和提示语。从整个和AI的对话中,大家可以多思考,如何可以借助AI+企业架构思维快速地去熟悉一个新行业。

整个理解我们拿手机行业来举例,我个人没有做过手机行业,所以更加能够体现这种方式的真正价值。

先看以下最开始的提示语,尽可能把背景和问题交待清楚,如下:

提示语:对于一个手机生产制造商,有哪些关键的端到端业务流程。我理解的端到端流程往往是跨越了企业多个业务部门的流程,是从需求提出到产品服务交付的流程,是从问题提出到解决的闭环流程,是为企业能够提供价值创作和增值的关键流程。请结合手机制造行业特点和业界主流的流程框架和最佳实践综合进行分析输出给我。包括流程名称,流程描述,流程涉及到的业务部门等。

下面是AI给我的完整输出:

针对手机制造行业特点及主流流程框架(如SCOR、IPD、CRM等),以下是关键的端到端业务流程分析,涵盖从需求到交付、问题到解决的闭环价值链:


1. 集成产品开发流程(IPD流程)

流程描述从市场需求分析、概念设计到量产交付的全生命周期管理,结合敏捷开发与跨部门协作,确保产品符合市场需求且技术可行。关键环节

需求管理(市场部、用户研究部)产品定义与立项(研发部、战略部)硬件/软件开发(研发部、软件部)测试验证(质量部、工程部)量产准备(制造部、供应链部)涉及部门市场部、研发部、供应链部、制造部、质量部、财务部行业特点需平衡创新速度与成本控制(如每年迭代1-2款旗舰机型)软硬件协同开发(如Android系统适配、芯片调优)专利布局与知识产权管理

2. 端到端供应链管理流程(SCOR模型)

流程描述覆盖全球供应商协同、物料采购、生产排程、物流配送的闭环管理,确保物料供应与产能匹配。关键环节

需求计划(销售运营部、市场部)供应商寻源与采购(采购部、合规部)生产排程(制造部、计划部)全球物流与库存管理(物流部、关务部)逆向物流(售后部、维修中心)涉及部门采购部、制造部、物流部、计划部、财务部、售后部行业特点依赖全球化供应链(如芯片、屏幕、电池供应商分散在多个国家)应对缺料风险(如疫情期间芯片短缺的应急采购)支持大规模定制化(如颜色、存储容量配置)

3. 订单到交付(OTD)流程

流程描述从客户订单接收、生产执行到产品交付的端到端管理,确保交付时效与准确性。关键环节

订单接收与确认(销售部、电商平台)订单配置管理(IT部、订单管理部)生产执行(制造部、设备工程部)质量检验(质量部)物流配送(第三方物流、自营物流)涉及部门销售部、制造部、物流部、IT部、质量部、财务部行业特点B2B(运营商渠道)与B2C(电商直营)并行高时效性要求(如"双十一"订单48小时交付)支持预售模式与产能动态调整

4. 客户服务与问题解决流程

流程描述从客户投诉、故障诊断到维修/退换货的闭环管理,提升客户体验与品牌忠诚度。关键环节

客户反馈接入(客服中心、社交媒体)问题分类与升级(技术支持部)维修服务执行(授权维修点、自有服务中心)质量追溯与改进(质量部、研发部)客户满意度回访(CRM系统)涉及部门客服部、质量部、研发部、售后部、法务部行业特点7×24小时多语言客服支持(覆盖全球市场)数据驱动的质量问题分析(如系统崩溃日志回传)合规管理(如欧盟强制2年保修政策)

5. 战略规划到执行流程

流程描述从市场洞察、战略制定到目标分解与绩效监控的全周期管理。关键环节

行业趋势分析(战略部、市场部)产品路线图制定(CEO办公室、研发部)预算分配与KPI设定(财务部、HR部)跨部门协同落地(PMO办公室)战略复盘与调整(董事会、高管团队)涉及部门战略部、财务部、HR部、研发部、销售部、制造部行业特点应对技术颠覆风险(如折叠屏手机的战略投入)平衡短期利润与长期研发投入(如5G/6G技术预研)

6. 端到端质量管理流程

流程描述贯穿原材料检验、生产过程控制、成品测试到售后质量追溯的全链条质量保障。关键环节

供应商质量管理(SQE团队)生产线SPC控制(制造工程部)可靠性测试(实验室)售后故障率监控(质量大数据平台)持续改进(PDCA循环)涉及部门质量部、采购部、制造部、研发部、售后部行业特点严苛的可靠性标准(如跌落测试、高低温测试)全球化质量标准差异(如中国CCC认证、欧盟CE认证)

流程协同关键点

数据贯通:通过PLM(产品生命周期管理)、ERP、MES系统实现跨流程数据同步。跨部门协作机制:如IPMT(集成组合管理团队)决策关键节点。敏捷响应能力:应对市场需求波动(如疫情后居家办公催生平板手机需求)。

以上就是IT咨询顾问的关键抓手-DeepSeek+企业架构-快速的熟悉和洞察一个新的行业的详细内容,更多请关注php中文网其它相关文章!

AI工具
AI工具

AI 智能聊天, 问答助手, AI 智能搜索, 免费无限量使用 DeepSeek R1 模型,支持联网搜索。

下载
来源:php中文网
本文内容由网友自发贡献,版权归原作者所有,本站不承担相应法律责任。如您发现有涉嫌抄袭侵权的内容,请联系admin@php.cn
最新问题
开源免费商场系统广告
热门教程
更多>
最新下载
更多>
网站特效
网站源码
网站素材
前端模板
关于我们 免责申明 举报中心 意见反馈 讲师合作 广告合作 最新更新 English
php中文网:公益在线php培训,帮助PHP学习者快速成长!
关注服务号 技术交流群
PHP中文网订阅号
每天精选资源文章推送
PHP中文网APP
随时随地碎片化学习

Copyright 2014-2025 https://www.php.cn/ All Rights Reserved | php.cn | 湘ICP备2023035733号