今天我将分享如何使用deepseek等ai工具制作《哪吒2》走t台秀视频的详细步骤。无论你是新手还是老手,都能轻松掌握这套保姆级教程。
整个制作过程分为四大步骤:
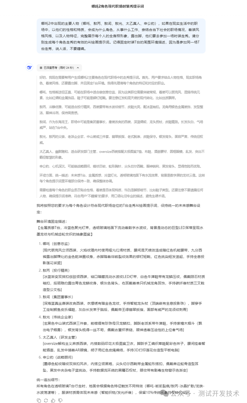
1. 使用DeepSeek生成提示词
打开DeepSeek网站:https://chat.deepseek.com/。如果网站响应较慢,也可以使用腾讯元宝替代,效果相似。
开启深度思考模式,并输入以下指令:

需要注意的是,由于网络上许多走秀视频的场景各不相同,为了确保最终效果更好,建议固定场景,让每个角色都在相同的T台上走秀,这样后期观感会更加统一。
例如,可以统一添加细节描述。
2. 用AI生成图片
打开星流AI网站:https://www.xingliu.art/。

你也可以选择使用哩布AI。
使用微信扫码登录,每天可免费获得100星流点数。
点击“创建项目”开始创作。

点击“增强模型”,在模型库中搜索所需的人物,例如搜索“哪吒”模型并选择你需要的模型。

输入提示词并设置参数,记得为每个角色加上固定场景的提示词。
调整参数,主要包括:

选择生成的图片数量,点击“生成”按钮,稍等片刻,图片就会生成。选择一张满意的图片,如果不满意,可以调整提示词重新生成。(每张图片消耗1个星点)

继续优化提示词,选择一张参考图,用于复刻主体或人脸特征。


按照上述方法,为每个角色生成图片。
以下是为角色“敖闰”生成的提示词示例:


其他角色的方法与此类似。
小结一下,文生图的主要操作分为五步:
3. 图生视频
打开可灵AI网站:https://klingai.kuaishou.com/。
上传图片,选择1.6模型的首尾帧功能。
生成模式选择“标准”,时间选择5秒。如果选择“高品质”和10秒时长,视频效果会更好,但生成时间更长,且消耗更多灵感值。
添加镜头描述词:

提交生成并下载视频片段。

按照上述方法,依次执行图生视频。
4. 视频剪辑合并
导入视频到剪映,对视频进行合并剪辑。
添加背景音乐:搜索“走秀”音乐,开启节拍标记功能以便于卡点剪辑(根据需求调整变速)。

视频比例选择9:16。
点击导出,下载到本地即可。
通过以上步骤,你就能轻松制作出《哪吒2》走T台秀视频,享受AI带来的创意乐趣!
以上就是用DeepSeek+可灵AI+剪映制作哪吒2走T台秀AI视频! (保姆级教程)的详细内容,更多请关注php中文网其它相关文章!
Copyright 2014-2025 https://www.php.cn/ All Rights Reserved | php.cn | 湘ICP备2023035733号